一、公司简介
中国二十二冶集团有限公司(简称中国二十二冶)——世界企业500强中国五矿和中国中冶旗下核心骨干子企业,是以工程建设、海外业务、科技智造、投融地产为产业布局的大型综合企业集团。拥有建筑工程和冶金工程施工总承包特级资质,房地产开发壹级、两项设计行业甲级以及国内多项施工总承包和专业承包最高资质,并通过质量、环境和职业安全健康管理体系认证。荣获国务院国资委“双百企业”标杆单位、全国文明单位、全国“五一”劳动奖状、全国“重合同、守信用”企业、国家AAA级信用等级企业。公司近百项工程分别获得境内外鲁班奖、国家优质工程奖、全国用户满意工程、省部级工程奖等荣誉,塑造了“钢铁轧焦”核心品牌,在钢铁冶金八大部位、19项业务单元形成话语权,创造了多项全国同类工程最短工期施工记录。拥有钢结构、装配式、重型装备制造等八座大规模现代化产业园,是国家级高新技术企业、国家钢结构制造特级企业,国家钢结构工程技术研究中心制作技术研究分中心、国家装配式建筑产业基地和河北省企业技术中心、河北省重型装备预应力制造工程技术研究中心。
中国二十二冶正以冲锋号角鼓舞永不停歇的前进步伐,全力以赴完成“两步走、两跨越、两翻番”,开创内涵式高质量发展新局面,坚持“两步走、再转型,提质增效翻一番”良好开局,向着建成“科技领先、人才辈出、治理高效、品牌一流”的国际化工程总承包建设服务商、核心技术装备智造商、新兴产业智慧建设运营商、全生命周期城市投资建设开发商的集团化大型企业加速迈进。
二、招聘条件及专业
1.2026届全日制博士、硕士、本科学历专业对口毕业生;
2.政治立场坚定,道德品质优良,学习成绩优秀,具有一定的实践经验,熟练运用计算机办公软件;
3.身体健康,心理素质好,普通话标准,具备良好的沟通能力,适应建筑行业工作;
4.认同中国二十二冶3377体育,具有创新意识和团队合作精神,服从岗位安排。
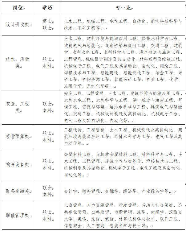
岗位要求

三、发展平台及福利
薪酬架构:岗位工资(基础工资+职务工资)、绩效工资(月度绩效、季度绩效、年度绩效、年薪兑现、项目竣工兑现、专项奖等)、各项津补贴(年功津贴、资质津贴、区域租房补贴、防暑降温费、取暖补贴、差旅补贴、通讯费补贴、交通补贴等)
福利保障:五险二金、安家费、大学生公寓、定期体检、定制工装、购房优惠、拓展培训、带薪休假、反探亲假、唐山凤凰英才政策
职业培训:入职培训、师带徒培养、岗位技能培训、能力提升培训、专业技术培训
晋升通道:行政职务晋升通道、专业技术职务晋升通道、后备干部培养通道、职业专家培养通道
发展平台:36个分子公司事业部,辐射全国放眼世界
四、应聘方式
(一)线上方式
将简历及证明材料发送至邮箱:[email protected]。邮件请按照格式命名:学历-院校-专业-姓名-性别。
(二)线下方式
校园双选会、校园宣讲会。
五、校招流程
简历投递→简历筛选→面试测评→发放offer→签订三方
六、联系方式
公司地址:河北省唐山市丰润区幸福道16号
公司网址://www.22mcc.com.cn/
联 系 人:杨女士 吴先生
联系电话:0315-3220046
