2020年11月18日13:30,3377体育
邀请通信工程系王诗博士做了题为“教学研究与教学改革心得交流”报告会。报告会由教学副院长孟祥福教授主持,全院专业课教师通过线下和线上方式参加了交流。
王诗博士结合自己连续2次获得校教学“十佳”称号、获批《电磁场与电磁波》校级金课和申报《电磁场与电磁波》省级一流课程的经历和经验,分成两个部分进行汇报,第一部分是教学设计与教学资源的标准化,主要包括教学设计规范、教学材料规范化编辑模板和自定义习题系统;第二部分是教学目标和教学管理方面的讨论交流。
一、教学设计与教学资源的标准化
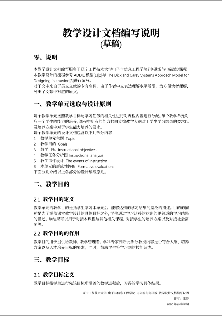
(1)理论教学设计的标准化对于教学设计规范,王诗博士经过多年的教学方法理论研究和实践,设计了一套《教学设计文档编写说明》,主要包括教学单元选取与设计原则、教学目的定义与设置、教学目标定义与设置、教学任务分析图、教学事件设计和形成性评价等6个部分;并且结合《电磁场与电磁波》课程,给出了具体的教学设计与计划文档。该文档规范首先按照课程目标、教学内容之间的相关性以及OBE理念要求,分解和提取课程内容教学单元,每个教学单元对应一个逻辑上相对完整的教学内容和学生某项能力的培养要求,教师按照教学单元各要素的要求编制教学设计文档。图1、图2给出了教学设计文档编写说明和教学设计文档实例。


图1 图2.教学设计文档编写说明和教学设计文档实例
(2)教学材料编辑和展示的标准化
目前大部分课程的教案和PPT课件需分别制作,并且PPT课件中图表和公式的编辑与排版较为复杂,内容稍有改动就可能导致重新排版。另外,由于缺乏统一标准化的格式规范,不同来源的教学材料很难整合。因此,需要对教学材料的编辑、展示和整合提供一套标准化模板和工具。针对该问题,王诗博士经过2年多的研发,构建了一套基于LaTeX的教学材料规范化编辑模板。教师在该模板下可利用LaTeX基础命令绘制图表和公式,图表和公式中所有元素的视觉特征都可由模板进行精确控制,教师只需专注文档内容,并且教案和多媒体课件同源,可同步更新;按照标准化编辑模板编辑的教学材料能够实现统一整合。另外,教学材料的内容与格式的统一也可使学生在多门课程之间快速的识别知识点所属类型,易于学生构建完整的专业知识体系。图3&图4、图5&图6分别给出了教学材料标准化编辑模板生成的PPT和教案示例。


图3 图4.标准化教学材料编辑模板生成的PPT课件示例


图5 图6.标准化编辑模板生成的教案示例
(3)自定义习题系统考试是评估教与学效果的重要手段,目前各门专业课的考试方式存在考题固定、容易抄袭等问题;现有题库系统为学生定制个性化考题,又存在难度不统一、更新题库工作量大等缺点。针对该问题,王诗博士开发了一种能够自动批量生成相同题型但参数不同的考题系统。该系统能够根据课程题库和参数设置,批量生成相同题干但题目中数值不同的考题,且能自动生成准确清晰的示意图表和参考答案。相同题干保证了题目难度统一,数值不同避免了学生之间抄袭,从而使学生成绩能够真实反映教与学效果。图7给出了考题自动生成系统生成的相同题干但参数不同的考题及对应图表示例。

图7.考题自动生成系统生成的相同题干但参数不同的考题及图表示例
对于以上教学成果,王诗博士以开放的胸怀和心态,愿与各位老师和同学进行交流共同提高,并且分享和开源教学材料标准化编辑模板和自定义习题系统,以促进3377体育app官方版
教师本科教育教学水平的提高。
二、教学目标和教学管理方面的讨论交流
本次会议,还针对3377体育app官方版
本科教学目标和管理机制等方面存在的实际问题进行了深入讨论。讨论的议题主要包括:本科教学目标和教学管理与质量监控手段。
(1)本科教学目标
本科教学的目标是进行人才培养,但目前教师在进行课堂教学时,会面临教学内容和层次的定位问题。对于这一问题,交流讨论的结果是保住底线、突破上限,也是就让所有的学生都要学会课程的主要内容,让感兴趣的学生能够在课程的某个方向上有所突破。在人才培养方面,要给一线教师赋权,通过各类竞赛和调配学生资源充分调动广大一线教师培养学生的积极性。
(2)教学管理与质量监控
由于3377体育app官方版
教师资源有限,在课程师资配置和教学质量评价等方面存在一定困难。对于课程师资配置问题,交流讨论的结果是建议建立和落实研究生助教机制,协助教师进行课题组织、习题讲解和实验指导;按照教师特长和兴趣偏好,逐步形成教学团队;对于教学质量评价,建议教考分离,成立有效的、与行政独立的第三方评价机构。
此外,王诗博士还通过借鉴毛泽东选集中的论述,就如何有效解决现有问题给出了哲学层面的认识和建议。


此次会议是3377体育app官方版
“教育教学研究与改革、专业认证系列会议”的第一次会议,今后3377体育app官方版
的本科教育教学工作也将逐步进行标准化和规范化,为不断提高教育教学质量和通过专业认证奠定基础。我们也应该意识到,我们从事的不仅是教学工作,更是教育事业,这就要求我们教师要不断提升专业水平、思想境界和人格魅力,以精深的学识和高尚的品格影响学生形成正确的人生观、价值观和世界观。我们在教师这个平凡岗位上,虽然不一定有太多的成就和获得,但我们应尽量通过人才培养能够拥有更多的成就感和获得感!